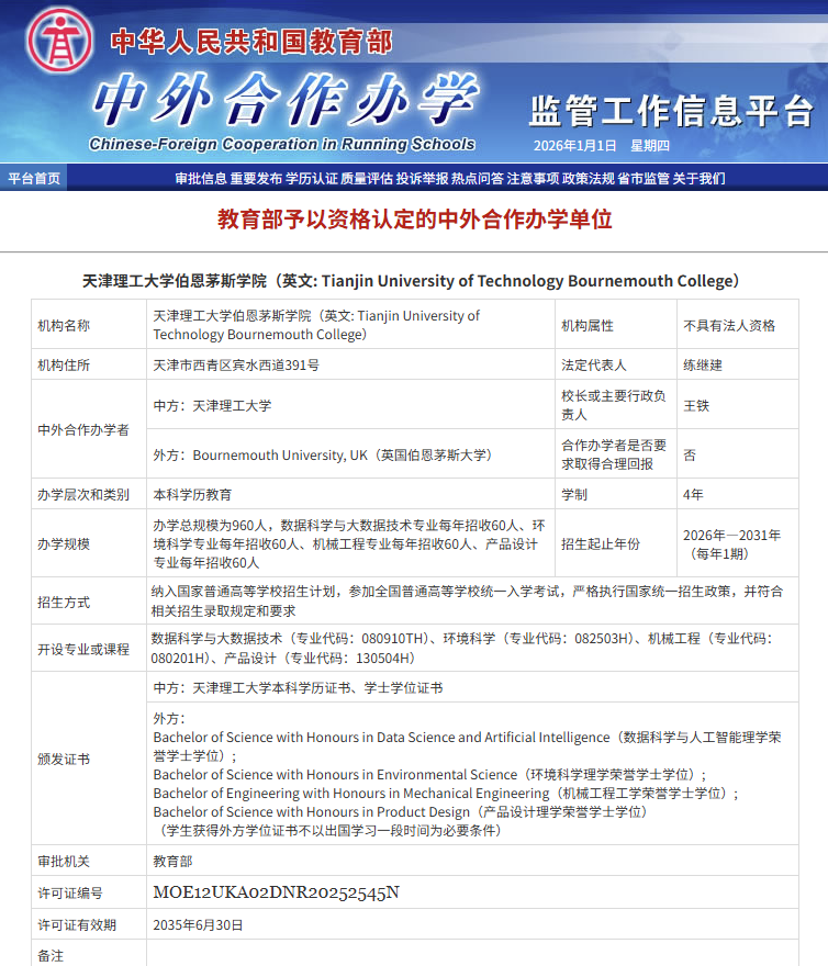
近日,教育部正式批复,我校与英国伯恩茅斯大学合作举办的“天津理工大学伯恩茅斯学院”获批设立(许可证编号:MOE12UKA02DNR20252545N),这是我校首个中外合作办学机构,是学校国际交流与合作的重大突破和国际化办学的标志性成果。

天津理工大学伯恩茅斯学院(英文: Tianjin University of Technology Bournemouth College)是我校非独立法人的中外合作办学机构,为我校实体二级学院,将于2026年开始招生。学院首批开设:数据科学与大数据技术(专业代码:080910TH)、环境科学(专业代码:082503H)、机械工程(专业代码:080201H)、产品设计(专业代码:130504H)四个专业的本科学历教育。专业全部纳入国家普通高等学校招生计划,执行国家统一招生政策。学院本科专业标准学制为四年,采用“4+0”培养模式,全部培养过程均在我校完成。教学团队由中英两校优秀师资共同组成,全面引入英国伯恩茅斯大学的课程体系、教学方法和学术资源。学生入学后同时注册中英两校学籍,达到毕业及学位授予条件者可获得两校相应学位,对提升学校办学国际化层次、拓宽学生全球视野具有里程碑意义。
英国伯恩茅斯大学(Bournemouth University)在2025年泰晤士高等教育世界大学排名中位于401—500区间,在泰晤士高等教育2025年世界大学“影响力”排名中位列59位、英国第8位。该校信息科学、多媒体及动画、人工智能等专业排名位居全英前列,拥有英国唯一的传媒实践卓越中心(CEMP)。该校英国国家计算机动画中心(NCCA)享誉全球。

天津理工大学伯恩茅斯学院的设立聚焦国家重大战略需求,依托英国伯恩茅斯大学在信息技术、人工智能等领域的国际领先优势,围绕我校自身学科建设发展需要,深度融合了两校机械工程、信息科学、设计学、环境科学等多学科资源,构建中外协同、数字赋能、产教融合的国际化教学体系。该机构通过引进英国高校独具特色的教育理念、专业课程和学生发展体系,提升国际化办学水平,培养具有全球视野的多学科交叉人才,推动建设具有国际竞争力的人才发展中心。
近年来,学校持续深入贯彻落实《教育强国建设规划纲要(2024—2035年)》,加速推进“双一流”建设,落实高水平教育开放政策。此次机构的获批,开辟了我校高水平中外合作办学新局面,提升了我校相关学科国际优质教育资源引进力度和人才培养质量,为学校高质量发展和学科专业建设发展与国际接轨拓展了资源通道,也为天津市经济社会发展和产业升级提供了智力支持。